首页 > 新闻 > 正文

生态环境部发布:生态环境信息分类与代码(征求意见稿)

时间:2024-08-06 10:05

来源:生态环境部

评论(

 附件:

  1.征求意见单位名单

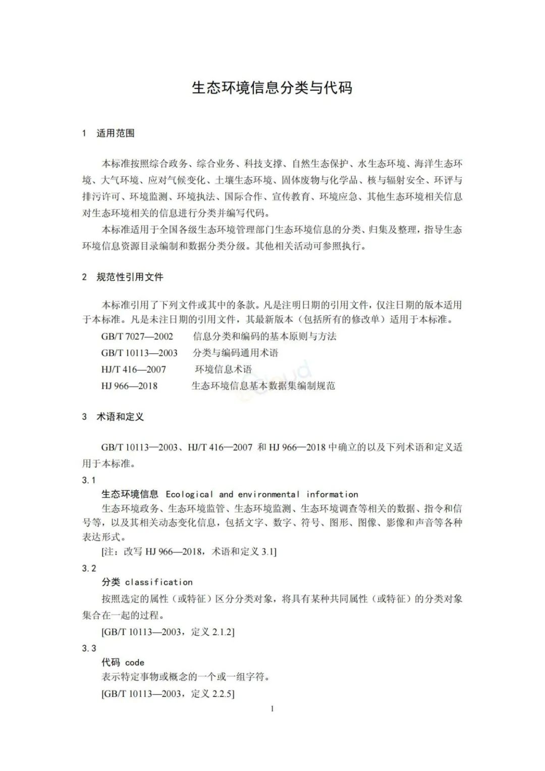
  2.生态环境信息分类与代码(征求意见稿)

  3.《生态环境信息分类与代码(征求意见稿)》编制说明 

  生态环境部办公厅
 
  2024年8月1日
 
  (此件社会公开)


113_1_1722909939.png?wx_fmt=png&from=appmsg

113_2_1722909939.jpeg?wx_fmt=jpeg&from=appmsg&tp=wxpic&wxfrom=5&wx_lazy=1&wx_co=1113_3_1722909939.jpeg?wx_fmt=jpeg&from=appmsg&tp=wxpic&wxfrom=5&wx_lazy=1&wx_co=1113_4_1722909939.jpeg?wx_fmt=jpeg&from=appmsg&tp=wxpic&wxfrom=5&wx_lazy=1&wx_co=1113_5_1722909939.jpeg?wx_fmt=jpeg&from=appmsg&tp=wxpic&wxfrom=5&wx_lazy=1&wx_co=1113_6_1722909939.jpeg?wx_fmt=jpeg&from=appmsg&tp=wxpic&wxfrom=5&wx_lazy=1&wx_co=1113_7_1722909939.jpeg?wx_fmt=jpeg&from=appmsg&tp=wxpic&wxfrom=5&wx_lazy=1&wx_co=1113_8_1722909939.jpeg?wx_fmt=jpeg&from=appmsg&tp=wxpic&wxfrom=5&wx_lazy=1&wx_co=1113_9_1722909939.jpeg?wx_fmt=jpeg&from=appmsg&tp=wxpic&wxfrom=5&wx_lazy=1&wx_co=1113_10_1722909939.jpeg?wx_fmt=jpeg&from=appmsg&tp=wxpic&wxfrom=5&wx_lazy=1&wx_co=1113_11_1722909939.jpeg?wx_fmt=jpeg&from=appmsg&tp=wxpic&wxfrom=5&wx_lazy=1&wx_co=1113_12_1722909939.jpeg?wx_fmt=jpeg&from=appmsg&tp=wxpic&wxfrom=5&wx_lazy=1&wx_co=1113_13_1722909939.jpeg?wx_fmt=jpeg&from=appmsg&tp=wxpic&wxfrom=5&wx_lazy=1&wx_co=1113_14_1722909939.jpeg?wx_fmt=jpeg&from=appmsg&tp=wxpic&wxfrom=5&wx_lazy=1&wx_co=1113_15_1722909939.jpeg?wx_fmt=jpeg&from=appmsg&tp=wxpic&wxfrom=5&wx_lazy=1&wx_co=1113_16_1722909939.jpeg?wx_fmt=jpeg&from=appmsg&tp=wxpic&wxfrom=5&wx_lazy=1&wx_co=1113_17_1722909939.jpeg?wx_fmt=jpeg&from=appmsg&tp=wxpic&wxfrom=5&wx_lazy=1&wx_co=1

12

编辑:赵凡

  • 微信
  • QQ
  • 腾讯微博
  • 新浪微博

相关新闻

网友评论 人参与 | 条评论

版权声明: 凡注明来源为“中国水网/中国固废网/中国大气网“的所有内容,包括但不限于文字、图表、音频视频等,版权均属E20环境平台所有,如有转载,请注明来源和作者。E20环境平台保留责任追究的权利。
媒体合作请联系:李女士 010-88480317

010-88480329

news@e20.com.cn

Copyright © 2000-2020 https://www.h2o-china.com All rights reserved.

中国水网 版权所有