城市水务集团开展薪酬绩效优化是水务集团提升组织效能、适应市场化改革、激发创新活力的必然选择。本文首先对城市水务集团的薪酬管理、绩效考核面临的挑战进行了分析。然后从岗位评估、宽带薪酬、职业发展、激励机制方面对薪酬管理体系的重构进行详细阐述,从考核体系、指标设计、结果应用、数智支持方面对绩效管理体系的优化进行详细阐述,以供参考。
01水务集团薪酬绩效提升背景
城市水务集团作为公共服务的重要组成部分,其运营效率和服务质量直接关系城市的可持续发展和居民的生活质量。开展薪酬绩效优化是水务集团提升组织效能、适应市场化改革、激发创新活力的必然选择,其必要性主要体现在以下三个维度:
国家政策对于薪酬绩效管理的改革要求。近年来,中央和地方层面相继出台了一系列关于国有企业改革的政策文件,这些文件对国有企业的人力资源管理提出了明确的要求和指导方向,尤其以《中共中央关于进一步全面深化改革、推进中国式现代化的决定》《国有企业改革深化提升行动方案(2023—2025年)》《国有企业内部薪酬分配指引》等政策文件为水务集团岗位管理、薪酬策略、工资结构、绩效考核等诸多方面明确了改革方向和实施要求。
表1-1 水务集团开展薪酬绩效优化的政策依据

水务行业战略转型驱动的体系重构要求。2023年我国新型城镇化率已达66.16%,在此宏观背景下,行业生态正经历三重变革驱动。一是服务标准升级。根据住建部2023年数据,城镇居民人均日用水量提升至152升,水质达标率要求从98%提升至99.5%,服务品质迭代需求迫切。二是技术革新加速。中国水协调研数据显示,智慧水务系统覆盖率已达73%左右,数字孪生、AI巡检等技术应用倒逼组织能力升级。三是生态治理加压。水源地保护投入年均增长18%,环境成本内部化加剧经营压力。在此背景下,传统薪酬绩效体系与战略转型需求的结构性错配凸显。岗位价值评估缺失导致技术人才激励不足,数字技能溢价尚未纳入薪酬要素,环保绩效未有效挂钩奖惩机制。据E20研究院测算,现有体系对转型目标的支撑度不足54%,开展系统性的薪酬绩效体系优化已成为水务集团的必然选择。
水务行业公益属性与市场机制的结构性矛盾。作为兼具公共产品供给责任与市场化经营需求的双重属性行业,水务企业在薪酬绩效体系优化中面临多重制度性约束。首当其冲的是价格形成机制僵化问题,受物价管控政策制约,水价调整滞后于成本变动,致使企业运营效率提升无法通过价格传导机制转化为员工收益增长。其次,在薪酬总额管理方面,国资委对国企工资总额的刚性管控导致行业薪酬水平与市场接轨存在显著差距,核心人才流失风险持续加剧。特别是在企业兼并重组过程中,“增人不增资、减人不减资”的管控原则,使得组织冗余带来的薪酬分配压力难以有效疏解。更为根本的是,根据2023年城镇供水统计年鉴,水务行业平均净资产收益率仅为3.2%,显著低于公用事业板块6.5%的平均水平,企业自我造血能力不足,人力资源成本承受空间有限,员工收入增长与企业发展形成深度掣肘,薪酬激励机制改革短期内难以实现实质性突破。
02水务集团薪酬绩效提升挑战
(一)水务集团薪酬管理挑战
01薪酬制度与企业战略发展脱节
战略协同失效。水务集团现行薪酬体系未能很好适配业务扩张与组织变革需求。随着业务板块多元化发展及智慧水务转型加速,传统薪酬制度在岗位价值评估、绩效关联机制等方面显现明显滞后性,导致战略目标与员工激励产生结构性错配。
管理体系断层。在“三定”(定岗定编定责)基础工作不足的背景下,水务企业部门职责边界模糊、岗位价值序列混乱等问题直接导致薪酬体系失去制度根基。且多数水务企业尚未建立岗位价值评估模型,薪酬确定仍沿袭行政职级体系,形成“以职定薪”而非“以岗定薪”的倒挂现象。
02薪酬体系激励效能多维衰减
一是分配结构失衡。水务集团薪酬构成呈现“三高两低”特征,固定工资占比高、津贴补贴占比高、工龄工资占比高,而绩效浮动占比低、市场对标度低,薪酬分配未能充分体现岗位价值与绩效导向,平均主义较为严重。二是动态调节失能。水务集团薪酬调整呈现“三重依赖”特征,依赖行政职级晋升、工龄增长以及普惠性调整,与员工能力提升、业绩贡献的关联度不足,形成“熬资历”的逆向激励。三是关键激励失灵。水务集团未能针对不同管理层级和工作性质的员工设计差异化的薪酬体系,尤其对于关键岗位、生产一线岗位以及高层次、高技能人才未能提供具备市场竞争力的薪酬水平,导致企业人才流失严重。
03薪酬机制运行存在多重阻碍
一是薪酬管理职能不清。水务企业对于薪酬管理机构的设置不够科学,缺少薪酬委员会、薪酬领导小组的设置,且对于党委会、股东会、董事会、职代会以及人力资源部门等机构在薪酬管理上所应承担的职责也未进行系统梳理。二是薪酬结构设计不合理。整体薪酬体制较为单一,局限于岗位绩效工资制,对于抢修、探漏、智慧水务建设等一线岗位、关键岗位缺少与之匹配的薪酬体制。并且,许多水务集团的“岗位绩效工资制”有名无实,体现在未科学进行“岗位价值评估”“绩效考核”流于形式,缺乏“宽带薪酬”设计、“津补贴”科目繁杂等方面,阻碍了薪酬管理水平的提升。三是薪酬分配标准未统一。集团缺乏统一的定薪依据和调薪标准,因此,企业在实施薪酬管理的过程中缺乏制度依据,影响了薪酬管理的内部公平性。
04激励实施机制缺乏系统梳理
一是中长期激励手段缺失。在水务集团的管理实践中,对于居于企业核心的技术团队以及管理团队的激励仍是以短期激励为主,缺乏股权激励、超额利润分享、任期激励等中长期激励手段。二是非物质激励机制不完善。水务集团的激励手段集中在物质激励,对于职业发展通道、员工培训、精神激励等非物质激励设计还不够。以其中最突出的职业发展通道问题为例,水务集团员工晋升通道单一,多数仍以管理序列为主,且横向流动与跨序列转换机制缺失。由于晋升标准模糊与透明度不足,领导考核依赖主观评价,缺乏量化依据,无法满足员工发展诉求。三是创新激励不足。水务集团对于技术研发、管理创新等缺乏足够的制度激励设计。举例来说,对于已成功实现投产运用的创新成果,水务集团缺乏项目提成、专业收益分成等成果分享机制,遏制了员工创新主动性。
(二)水务集团绩效考核挑战
01管理机制不健全,考核闭环断裂
考核周期不合理。由于绩效管理水平不够,水务集团开展绩效考核的周期过长,导致绩效考核的时效性不足。重考核轻管理。许多水务集团将绩效管理简化为年度打分,忽视绩效计划制定、过程辅导及反馈改进等系统考核过程。重结果轻过程。绩效考核的结果导向过重,过程与服务指标缺失。大多数水务集团在制定绩效指标时,超50%KPI指标都聚焦于供水保障率、漏损率等运营结果,而对于客户投诉响应及时率、服务满意度等过程指标并未给予足够重视。绩效考核存在主观评价偏差。水务集团在绩效考核中存在“关系化打分”等现象,主观评价现象严重。绩效考核结果应用不完善。考核结果应用单一,大多水务集团仅用于薪酬兑现、奖金分配,未与培训、晋升、薪档调整、评优评先等联动。绩效考核的数据支撑不足。
02指标体系不科学,战略传导受阻
绩效指标与集团战略目标脱节。部分水务集团未将企业战略目标逐级分解至部门和个人,导致绩效考核与战略落地脱节。例如,一些水务集团的绩效考核仍以财务指标为主,并未将管网漏损率、水费回收率、产销差率等核心业务目标转化为部门KPI。考核指标设置不合理。水务集团的绩效考核以定性指标居多,量化指标偏少(如漏损率下降百分比等),而定性指标的评价标准模糊、难以衡量,因此不利于绩效考核的有效开展。考核指标权重失衡。过度侧重总营收、管理成本、利润总额等短期财务指标,反而忽视了技术创新、客户满意度等长期发展指标。部门协同指标真空。职能部门与生产部门考核目标割裂,例如财务部门侧重成本控制,运营部门追求供水稳定性,而且诸如智慧水务建设等重点跨部门项目,水务集团未就此设置联合考核指标。
03技术保障不充分,绩效实施低效
信息化系统建设滞后,考核数据采集与处理效率低。多数水务集团仍依赖人工统计和Excel表格管理绩效考核数据,缺乏统一的数字化平台支撑,导致绩效考核数据分散、口径不一致且易失真。数据分析能力薄弱,结果应用缺乏前瞻性。水务集团绩效考核结果的应用仅用于事后评价,缺乏对数据的深度挖掘和趋势预判。跨系统整合困难,协同管理受阻。水务集团的财务、生产、客服等系统独立运行,数据孤岛问题突出。例如,因营销系统与绩效考核系统未打通,可能导致客户投诉处理效率指标无法实时抓取,考核结果滞后。
04改革推进不顺利,文化惯性顽固
许多水务集团都有开展全员绩效考核的想法与实践,但整体的绩效优化过程并不顺利,主要原因是集团缺乏绩效管理意识,许多部门经理乃至高层领导并未把绩效考核作为人力资源管理优化中的一项重点工作来完成。领导单纯认为绩效考核就是简单的工作评价,不会为企业带来效益和利润,却没有认识到绩效考核是一项综合的系统工程,能够给水务集团的生产运营效率带来大幅提升。上层领导不重视,基层员工也难以对绩效考核与改进给予充分认可。因此,全员绩效考核在水务集团落地存在困难。
03水务集团薪酬绩效提升策略设计
(一)薪酬管理体系重构
水务集团开展薪酬体系优化需紧密结合国家最新政策要求以及人力资源管理理论,以“岗位评估、能力定薪、绩效调薪、市场对标”为核心逻辑,通过岗位价值评估、宽带薪酬、多序列职业发展通道、激励实施机制等优化策略的组合运用,构建集团内部管理人员能上能下,员工能进能出,收入能增能减的市场化劳动用工和收入分配机制,打破水务企业“大锅饭”和“论资排辈”顽疾,实现企业管理的提质增效。
01开展岗位价值评估,统一集团职级序列
职位价值评估主要是为了确定不同岗位在组织中的相对价值,进而为后续的宽带薪酬设计提供依据。根据每个岗位的职责大小、工作难度、任职条件等因素,通过科学的评估方法确定岗位价值度,确保不同岗位的薪酬水平与其对组织的贡献相匹配,并为后续的宽带薪酬设计和职业发展通道的建立提供参考。
水务集团在开展岗位价值评估时,需组织各层级人员进行岗位打分,以确保员工对于岗位序列的认可度。针对管线巡护员、抄表员、热线管理员、计量管理员等操作型岗位,将采用日内瓦范本岗位评估法开展评估;针对人力、会计、档案管理等职能型岗位,将采用海氏评估法进行评估,通过两者结合完成对水务集团所有岗位的价值评价。在此基础上,根据岗位价值评估结果,结合原有职级体系、发展战略,兼顾岗位职责、任职资格、标准薪酬水平等若干因素,通过统一职级序列,归集所有岗位,为宽带薪酬设计、绩效体系设计提供标准和基础。
02引入宽带薪酬体系,完善薪酬体系设计
薪酬结构设计指的是员工薪酬的各种构成部分及其所占比例关系,它是薪酬体系的关键架构,决定了薪酬以怎样的形式分配给员工。通常基于员工岗位类型的不同,有多种薪酬模式。主要包含两方面:
一方面是差异化的薪酬机制。在集团薪酬总额受国资委管控的情况下,根据各类人才的特点,建立有针对性的薪酬制度,设计与之匹配的薪资结构、绩效比例和分配方案,有效激励员工。针对基层岗位实行“岗位绩效工资制”,对中高层管理者推行“年薪制”,对抄表员、探漏员、水表检定员等易量化的一线岗位推行计件工资制,对智慧水务建设、职业经理人、高级工程师等关键岗位以及市场化引进人才推行协议工资制,有效提高其工作积极性。
表3-1 水务集团薪酬体系示例

另外一方面是宽带薪酬设计,将原有一岗一薪调整为一岗多薪,同一职级内设置多个薪档,员工可通过绩效表现实现薪档跃升。按照“基本工资+岗位工资+绩效工资+附加工资”的模式对水务集团最主要的岗位绩效工资制进行结构优化。在此基础上,应用宽带薪酬体系,将水务集团的薪酬模式由一岗一薪过渡到一岗多薪,增加每个职级内的薪酬宽度,增强薪酬体系的灵活性和激励性。每个职级设置多个薪档,允许员工在同一个职级内通过绩效表现逐步提升薪酬。同时,通过科学计算,明确各薪等薪级的岗位工资标准,并确定合理的极差、级幅度和重叠度,以确保集团的薪酬体系既具有竞争力又公平合理。最后,依据最新设计的薪酬体系开展薪酬套改测算,针对水务集团不同序列、不同职级、涨薪幅度等进行反复的测算,确保薪酬体系优化平稳过渡,并在薪酬总额小于薪酬预算的前提下,促使薪酬向企业核心人才和关键岗位倾斜。
举例来说,湖北某水务集团在进行薪酬体系优化时,科学利用宽带薪酬机制,设置职级工资,为员工提供双通道发展机制。针对职级工资,依据学历、工龄、专业经验、职称等硬条件,以及素质能力、工作表现、业务成就、特殊贡献等软条件进行职级评定,将其兑现到岗位工资。同时,集团实施宽带薪酬,横向拓展薪酬空间,从以往的4档拓宽到了9档,纵向进行层级压缩,将以往15个职级压缩为基础技能层、专业骨干层、专家层、战略管理层等4个职级,通过重新设计使得相邻宽带重叠区间达25%~35%,激励员工通过能力提升而非职位晋升获得加薪。
图3-1 水务集团宽带薪酬示例
03拓宽职业发展通道,构建多序列并行的晋升体系
针对传统水务集团普遍存在的单一管理序列主导、横向流动机制缺失、晋升标准模糊等问题,建议水务集团按照“多轨制”的基本原理为员工在传统管理通道之外,针对信息技术类、生产技术类、工程技术类等岗位设置独立的技术序列(如初级专员→首席专家),针对制水生产类、服务类、管网运营类等岗位设置独立的技能序列(如一级技工→技能专家),其薪酬标准与管理序列对标,解决员工未走管理通道情况下,一样能享有中层同等或接近中层的待遇。其次,搭建横向跨序列流动机制。允许员工通过竞聘、考核跨序列发展,如技术骨干在满足核心能力指标的前提下,可以转向管理序列,有效避免“单一序列天花板”。最后,强化考核标准与透明度。引入绩效考核、民主推荐、素质测评等综合评估方式,公开晋升排名与标准,让员工的晋升通道清晰可见。
表3-2 水务集团职业发展通道示例

04优化薪酬激励策略,构建多维激励体系
一是构建中长期激励机制。通过“资本化+项目化+任期化”的有机组合,构建“4+X”激励工具矩阵,即包含“超额利润分享、项目跟投、虚拟股权、任期激励”在内的4项核心工具,以及“专利收益分成、资产证券化激励、混合所有制改革持股”等补充激励工具。超额利润分享。针对管网降损、智慧水务建设等可量化效益的项目应用超额利润分享机制,通过“设定基准利润目标、明确分配比例、设计兑现规则”的方式,对超出部分按比例进行分配,高效开展超额利润分享。项目跟投。针对管网改造、水环境治理、智慧水务平台建设等重大投资项目,允许核心团队以自有资金跟投,共享项目收益。聚焦“跟投比例、收益分配、退出机制”等核心要点,助推项目跟投机制落地。虚拟股权。面对核心技术人员、中层以上管理人员可应用虚拟股权计划,通过将企业净资产增值、漏损率下降等指标折算为虚拟股,并将其与年度分红挂钩。任期激励。根据集团发展战略,设定领导班子成员和关键岗位负责人的任期目标,依据任期目标的完成情况制定具体的激励方案,通过目标责任书等途径有效落实。
二是完善非物质激励机制。完善培训提升体系。通过项目实践、导师带教等多种途径为员工提供成长资源,促进其个人成长和能力提升。构建多层次荣誉体系。水务集团可依据自身企业文化与管理特色,设立“技术创新奖”“服务之星”等个人以及集体荣誉,结合绩效考核结果进行评选。优化工作体验。通过改善企业工作环境、增加工作自主性等方式,提升员工的工作满意度和幸福感。
三是推动激励措施落地。加强动态考核与过程管理。采用长周期考核与递延支付相结合的方式开展中长期激励,对于项目跟投、超额利润分享、虚拟股权等激励奖金进行分阶段兑现。搭建容错机制。对创新项目设置豁免条款,如粤海水务在考核中区分“探索性失误”与“主观失职”,保护员工积极性。推行局部试点。在全面推行新的激励工具之前,集团可以优先在下属子公司进行试点,经过充分试行后再从集团整体层面推广。
(二)绩效管理体系优化
01构建绩效管理循环,完善绩效考核体系
绩效管理循环是水务集团实现战略目标、提升运营效率的核心工具,需围绕目标设定、过程管理、考核评价、反馈改进构建闭环体系。
一是绩效计划制定。围绕水务集团“十五五”战略规划,借助平衡计分卡框架将其分解为年度计划,进而通过财务、客户、内部流程、学习成长四个维度将其逐步分解为可落地的KPI指标,形成绩效指标库。同时,纵向上从集团、子公司、部门、岗位四个层面依次进行分解,逐步与各责任主体确定绩效目标,明确行动计划。
二是绩效沟通与辅导。在每一个绩效周期,需要为员工提供持续的过程辅导与资源支持。集团管理层需要定期与下属员工进行绩效回顾,聚焦问题解决。同时,完善绩效指标修订机制,根据实际情况及时对绩效计划进行灵活调整。
三是绩效考核评估。综合运用定性定量考核与分层分类考核的方式,开展水务集团的组织绩效与岗位绩效考核。针对职能部门、生产部门、技术部门等采用差异化指标进行考核,如:职能部门侧重服务满意度与流程优化,生产部门侧重水质达标与漏损控制,技术部门侧重智慧水务建设等;设定固定的考核周期,如每月或每个季度进行一次考核,采用360度反馈机制,收集来自领导、同事、下属以及客户的反馈意见,全面了解员工的表现。
四是绩效反馈与改进。搭建结构化反馈机制,集团的年度绩效面谈覆盖100%员工。结果应用多元化,将绩效考核结果运用到除薪酬激励以外的职级晋升、培训发展、评优评先。建立绩效改进计划,对于上一考核周期表现较差的部分进行优化完善,并针对性提出新的考核指标进行持续迭代。
举例来说,江苏某水务集团在进行人力资源管理体系优化时,针对绩效模块进行了全面、系统的梳理,成功构建绩效管理循环体系。在计划制定环节,围绕“供水安全、漏损率≤8%、客户满意度≥90%”三大集团核心目标,将其拆解为部门目标,并依据岗位不同进行差异化指标设计,成功将集团战略目标落实到具体岗位工作上。在绩效执行环节,集团通过智慧水务平台,实时采集管网压力、水质数据、工单处理进度等,自动生成绩效看板。部门经理通过每周15分钟例会,针对数据异常快速协调资源,并设立“绩效改进导师”,为排名后10%的员工提供一对一技能辅导。在绩效评估环节,集团成立跨部门绩效分析小组,对未达标指标溯源。在绩效改进环节,将绩效考核结果与薪酬挂钩,员工年度绩效排名前20%的,薪酬档位上调1-2级,连续两年排名后5%的,降级或转岗培训。在每一个考核周期末,集团将依据考核结果修订考核指标,淘汰过时指标,对绩效指标进行动态更新。

图3-2 水务集团绩效管理循环示例
02聚焦绩效指标设计,打造平衡计分卡指标体系
平衡计分卡是一种多层次、多维度的绩效评价工具,旨在帮助水务集团从多个角度全面评估其绩效表现。它不仅关注财务结果,还强调客户满意度、内部流程优化和员工学习与发展。通过这种全面系统的目标分解,平衡计分卡能够帮助水务集团更好地实现战略目标,并持续改进其运营效率和服务质量。平衡计分卡通常包括四个维度,一是财务维度,关注集团的财务表现,如收入增长、成本控制、利润总额等KPI指标,以此确保企业具备良好的财务健康状况,支持长期可持续发展。二是客户维度,关注用户的满意度和市场占有,如工单处理综合满意率、行政奖励次数、用户投诉次数等KPI指标,以此提升服务质量,增强市场竞争力。三是内部流程维度,关注企业内部的运营效率和流程优化,如产销差率、漏损率、管网水压合格率等KPI指标,以此提升产品质量和服务水平。四是学习与发展维度,关注员工的学习能力、技能提升和发展机会,如高素质员工人数比、建议采纳率、实用科技成果数量等KPI指标,以此培养高素质的员工队伍,促进组织创新和持续改进。
表3-3 水务集团基于平衡计分卡所制定的指标体系示例

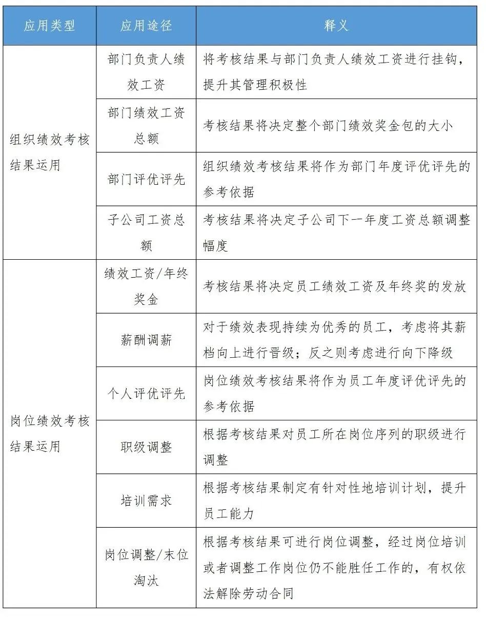
03完善考核结果运用,增强考核激励效果
水务集团充分进行指标分解设计并实施绩效考核后,需要将绩效考核结果充分应用,将考核结果作为奖金发放、调岗调薪、评优评先、奖励惩戒以及培训提升的重要依据,使绩效管理体系串联组织贡献及个人贡献,形成有机的考核反馈循环机制,并通过开展绩效改进分析会,深度分析现有问题及其致因,并针对性拟定纠偏措施,从而提高组织整体绩效与个人工作绩效。
一是用于薪酬调整。将考核结果直接应用于薪酬调整中,表现优秀的员工可以获得更高的加薪幅度或奖金,激励他们继续保持高水平的工作表现;其次,可以根据不同岗位的特点和贡献程度,设计差异化的薪酬结构,确保高绩效员工能够获得相应的回报。二是用于晋升与发展。可以将绩效考核结果作为晋升的重要依据之一,优先考虑表现优异且具备发展潜力的员工。与此同时,还可以根据考核结果为员工制定个性化的职业发展路径,提供必要的培训和发展机会,帮助他们提升技能和能力。三是培训与发展。根据考核结果识别员工的技能短板和发展需求,制定针对性地培训计划,提升员工的专业能力和综合素质。提供丰富的学习资源和支持,鼓励员工参加内外部培训课程、研讨会等活动,促进个人成长和职业发展。
表3-4 水务集团绩效考核结果运用

04夯实数智技术支持,赋能绩效管理提升
一是加快数字化平台建设,夯实数据基础。引入ERP等数字化工具整合分散数据,构建统一绩效管理系统,实现水质检测、客户投诉处理等核心指标的实时抓取与动态更新,避免人工统计误差。推动跨系统互联互通,打破财务、生产、客服等系统间的数据孤岛,实现营销系统与绩效考核数据对接。
二是强化数据深度分析,赋能决策前瞻性。构建绩效考核数据驾驶舱,通过BI工具将考核结果可视化,识别区域性服务短板。强化大数据模型在绩效管理中的运用。例如,水务集团可以利用历史数据训练算法,预测未来3~5年的产销差率趋势,借此为管网改造预算分配提供依据。建立考核数据反向改进机制,将考核数据与培训需求关联,形成“考核-改进一再考核”闭环。
三是优化技术与管理协同,破除组织壁垒。设置跨部门技术协作指标,针对智慧水务等跨系统项目,水务集团可以考虑增设联合考核指标,赋予职能部门协同考核权重。建立IT与业务部门联席机制,组建由信息管理中心、企管部、生产部门组成的数字化转型小组,定期评估数字系统使用痛点。强化技术考核能力培训,开展全员数字化工具操作培训,将系统操作准确率纳入部门考核。
04水务集团薪酬绩效提升案例解析
某市属水务集团(以下简称“集团”)是一家专注于供排水设施投资、建设、运营及管理一体化业务的企业集团。随着社会经济的发展和新型城镇化进程的加快,水务行业面临着新的挑战和机遇。为了适应变化,集团决定对其本部及基层单位科级及以下员工的职位和薪酬体系进行全面优化。
(一)集团薪酬体系发展现状
职位序列方面。一是缺乏职业发展通道。集团尚未建立明确的员工职业发展通道,导致员工不清楚如何规划自己的职业生涯,缺乏长期发展的方向感。二是岗位分类及晋升机制存在局限。集团将员工分为职能岗和操作岗,职能岗职级低于操作岗,且转岗条件严格,名额有限。职能岗层级较少,操作岗晋升空间有限,导致整体员工职业发展路径受限,存在“一眼望到头”的问题。
薪酬体系方面。集团按照职级发放岗位工资,每一职级仅有一个岗位工资标准。其次,操作岗按工种发放岗位工资,与职能岗岗位工资差距较大。此外,操作岗绩效基数低于职能岗,进一步加剧了两者之间的薪酬差异。最后,职能岗位薪酬层级少,同层级岗位工资水平相同,在没有显著晋升机会的情况下,薪酬提升空间有限。
(二)薪酬体系优化实践
以《关于健全完善新时代技能人才职业技能等级制度的意见(试行)》《国有企业内部薪酬分配指引》等制度文件为指导,以行业优秀案例为参照,建立具有集团特色的员工职业发展通道和薪酬优化方案。
01职位序列
一是搭建职位序列体系。改革传统的、单一的沿管理序列阶梯垂直上下的晋升模式,根据集团发展战略、各岗位工作性质等,设置管理序列、技术序列和技能序列三序列互补并行的人才通道,以满足不同类型员工职业发展的需要。
二是明确任职资格标准。按照结果导向、分类分层、持续改进等原则,明确基本指标、核心能力指标、绩效评估指标等内容组成的综合评价任职资格标准框架;并结合人才成长模型,制定层层递进的各层级核心能力要求。
三是设置职数管理机制。对较高职级设置一定的职数限制,控制向上冲动,保证高职级员工具有较高的能力素质,保证集团人才结构呈现“金字塔形”。
四是实施职位职级调整。集团职位职级调整包括纵向职业发展和横向职业发展,纵向体现“能上能下”,杜绝终身制,确保人力资源的活力;横向实现不同序列之间的转换,推动人才柔性灵活转岗,为员工创造广阔的发展空间,实现员工与岗位匹配度的合理化。
02薪酬体系
岗位工资方面,建立宽带薪酬体系,并将薪等于职位序列职级建立一一对应关系;通过确定合理的级差、级幅度和重叠度,明确各薪等薪级岗位工资标准;在满足不超过工资总额以及员工岗位工资不下降的前提下,平稳推进岗位工资套改工作;优化薪酬调整方式,在原有薪酬普调方式下,将绩效考核结果应用到岗位工资调整中,表现优秀的员工可实现1~2年薪级提高一级。
绩效工资方面,根据岗位职责、个人能力和业绩表现,设定合理的绩效奖金系数,实现为岗位付薪、为能力付薪、为业绩付薪的目标,进一步激发员工的工作积极性和创造力。
(三)薪酬体系优化成效
通过此次薪酬体系优化,集团成功建立了多层次的职业发展通道和宽带薪酬体系,打破了传统晋升模式的局限,通过优化后的薪酬体系和职业发展路径,增强了集团对高素质人才的吸引力,为集团员工提供了广阔的发展空间。
05水务集团薪酬绩效提升建议
水务集团在开展薪酬绩效管理体系优化的过程中,需要重点关注以下三个方面。
一是科学开展薪酬体系优化。水务集团需对岗位价值进行重新评估,进行岗位类别细分,为员工搭建多序列发展通道。对于传统的薪酬结构,集团可以合理利用宽带薪酬机制进行动态调整,搭建基于“岗位+能力+绩效”的薪酬体系,逐步向市场化的薪酬水平靠拢。针对激励机制设计,水务集团可以运用超额利润分享、项目跟投、虚拟股权等中长期激励手段,培训激励、荣誉激励等非物质激励手段,逐步构建多维激励体系。
二是系统进行绩效考核管理。聚焦“全员绩效考核”,打造基于平衡记分卡的四维指标体系,将集团战略逐步分解落实到具体岗位上。重视考核流程梳理,构建“考核计划制定-绩效沟通与辅导-绩效考核评估-绩效反馈与改进”四位一体的绩效管理循环并在全集团推行,尤其重视对于考核结果的多维运用,以此提升考核激励效果。在保障措施上,集团可以通过夯实数字技术支持,赋能考核效率提升。
三是渐进改革促进措施落地。在进行薪酬绩效优化的过程中,集团需紧紧围绕政策合规性,通过“渐进改革+缓冲机制”相结合的方式助推改革措施平稳落地。如,在进行薪酬优化时,集团可以采取“老人老办法、新人新办法”的方式进行过渡,保障员工薪酬整体不降。在各类改革措施全面推行的过程中,可以优先在子公司进行局部试点,待成熟运用后再进行全集团推广。
编辑:李丹
版权声明:
凡注明来源为“中国水网/中国固废网/中国大气网“的所有内容,包括但不限于文字、图表、音频视频等,版权均属E20环境平台所有,如有转载,请注明来源和作者。E20环境平台保留责任追究的权利。
媒体合作请联系:李女士 010-88480317
