首页 > 新闻 > 正文

我国自来水调价程序解析及典型案例

时间:2025-10-16 16:59

来源:合毅水视界

评论(

一 我国自来水调价概况

自来水作为兼具公共物品属性与商品属性的特殊产品,其价格形成既需遵循市场经济规律以保障供水企业的可持续运营,又需充分考量社会公平性与民生保障需求。我国始终将自来水价格管理纳入重要民生领域治理范畴,通过《中华人民共和国价格法》《城镇供水价格管理办法》等核心政策文件,构建了“政府定价为主、成本约束为核心、社会参与为支撑”的价格形成机制。政策明确要求,自来水价格应综合反映供水成本、水资源稀缺程度、生态环境补偿成本以及用户承受能力,同时建立定期调价与动态调整相结合的机制,确保价格信号的科学性与灵活性。

从全国范围来看,自来水调价呈现“周期性常规调整与突发性临时调整并存”的特征。根据《城镇供水价格管理办法》规定,供水价格监管周期原则上为3年。这一周期设定既与供水企业固定资产折旧、管网维护等成本的周期性变化相匹配,也为政府价格主管部门开展成本监审、方案论证等工作预留了合理时间窗口。在常规周期之外,当出现重大触发因素(如原水价格大幅上涨、供水设施重大升级改造、污水处理费调整以及不可抗力因素导致成本异常波动等)时,可启动临时调价程序。

根据对各地发改委、供水公司公告的不完全统计,自2021年8月新版《城镇供水价格管理办法》发布以来,截至2025年4月国内已有39个市级城市(地区)进行自来水价格调价,国内各地市的水价调整正在持续推进。特别是进入2024年后,上海、广州两个大型城市已相继出台水价调价方案。从区域分布看,东部沿海地区因原水成本较高、水质标准严格,调价频率与幅度相对更大;中西部地区受经济发展水平与民生承受能力限制,调价周期更长,涨幅相对较小。

表1-1 2024年以来全国各地第一阶梯居民用水价格调整情况(元/立方米)

8f7f5c54bc0433ad9a23604d81a923f7.png

注:上市列示均为基本水价,不包含污水处理费

我国自来水价格实行分类定价制度,通常分为居民生活用水、非居民用水、和特种用水三类,各类用水价格形成差异化体系。居民生活用水坚持“保障基本需求、适当反映成本”原则,普遍实行阶梯水价制度,阶梯设置不少于三级。第一级水量原则上按覆盖80%居民家庭用户的月均用水量确定,保障居民基本生活用水需求,价格维持较低水平;第二级水量原则上按覆盖95%居民家庭用户的月均用水量确定,体现改善和提高居民生活质量的合理用水需求;第三级水量为超出第二级水量的用水部分。第二、三阶梯价格逐步提高,发挥价格杠杆的节水调节作用。原则上,一、二、三级阶梯水价按不低于1:1.5:3的比例安排。截至2025年9月,全国全国36个重点城市居民第一阶梯平均水价2.43元/立方米(不包含污水处理费)。

非居民用水价格水平显著高于居民用水,主要反映供水的完全成本,同时承担部分交叉补贴责任。工业用水因用水量较大且对水质要求相对稳定,价格调整幅度通常低于商业用水;商业用水受用水稳定性差、管网维护成本高影响,调价频率相对较高。截至2025年9月,全国36个重点城市中非居民用水价格最高的是石家庄市,非居民用水价格为7.54元/立方米。部分城市针对非居民用水细分类别实行不同的用水价格,例如乌鲁木齐市区分工业用水、商业/服务业用水、绿化/环卫/消防用水、基建用水,分别制定用水价格为2.79元/立方米、4.53元/立方米、1.75元/立方米和6.72元/立方米(不包含污水处理费)。

特种用水实行高额定价,主要用于抑制不合理用水需求,价格显著高于居民用水价格和非居民用水价格。如深圳市特种用水价格20元/立方米,为居民第一阶梯用水价格(2.67元/立方米)的7.5倍;北京市特种用水价格达157元/立方米,是居民第一阶梯价格(4.28元/立方米)的11.3倍。

表1-2 全国36个重点城市自来水价格(元/立方米)

fe2317ba807b866641b50ec12781bc9e.png

注:数据截至2025年9月,自来水价格包含基本水价、水资源费等,不包含污水处理费等。

二 我国自来水调价程序

自来水调价程序是保障价格形成公开、公平、公正的核心制度安排,根据《政府制定价格行为规则》《城镇供水价格管理办法》等规定,完整的调价程序包括申请调价、成本监审、拟定方案、组织听证、启动调价等核心环节,各环节既相互独立又紧密衔接,形成闭环管理体系。

3f7b68a3a4d3d82ad1fd44693a8446f6.png

图2-1 自来水调价程序

(一) 申请调价

企业申请是自来水调价程序的起点,其核心功能是由供水企业基于成本变化与运营需求,正式向政府价格主管部门提出调价诉求,为后续程序启动提供基础依据。

1.申请主体与资质要求:申请主体为合法从事城镇供水业务的企业,对于实行特许经营的供水企业,还需提交特许经营协议,证明其供水范围、服务标准等符合协议约定。

2.申请周期与触发条件:城镇供水价格监管周期原则上为3年。当供水成本上涨幅度超过一定阈值或符合政策规定的调价触发情形时,可提出调价申请。例如,《湖南省城市供水价格管理办法》(湘发改价调〔2019〕939号)提出“符合下列条件之一的供水企业可向当地价格主管部门提出调价申请:(一)按国家法律、法规合法经营,价格不足以补偿简单再生产的;(二)政府给予补贴后仍不能达到规定的净资产利润率的;(三)合理补偿扩大再生产投资的;(四)进行水源建设及工艺和管网改造提高供水水质的”。

赣州市发改委在《关于调整赣州市中心城区供水价格的批复》(赣市发改价管字〔2023〕43号)中进一步明确了调价阈值,“经成本监审,供水成本上涨幅度在10%以内的,供水价格不作调整,上涨成本累计在下一调价周期一并考虑;供水成本上涨幅度在10%-20%的,可按定价简易程序进行调价;供水成本上涨幅度在20%以上的,按照规定普通程序进行调价”。

3.申请材料清单:供水企业提出水价调整申请后,应向政府价格主管部门出具具体调价报告,调价报告应说明企业基本情况、近三年生产经营情况(包括收入、财务成本及其主要构成变化情况),要求调整价格的具体意见及其理由,对下游各类用户的影响等。例如《阳西县供水定价与收费管理实施细则》(西府〔2023〕6号)要求“城镇供水单位需要定调价时,申请材料应当包括:(一)供水单位基本情况;(二)申请定调水价的项目名称;(三)建议定调水价的依据和理由;(四)定调项目的现行价格水平和建议定调的价格水平、单位调价幅度和调价金额;(五)相关成本测算或近3年成本审核情况;(六)建议定调水价对供水行业及用户的影响;(七)县发改局要求提供的其他相关证明材料”。

4.特殊区域的附加程序:独立供水的乡镇、工业园区和开发区的自来水价格定(调)价申请,除需满足常规条件外,还需经所在地乡镇政府、园区(开发区)管委会出具同意意见。这一要求主要基于此类区域供水设施独立性强、服务范围特定、成本构成差异大等特点,需地方政府或管委会对调价必要性进行前置把关。

(二) 成本监审

成本监审是调价程序中最具专业性的环节,其核心目的是通过政府价格主管部门的初步筛选与第三方专业监审,剔除不合理成本,核定供水企业的合理成本,为后续定价提供客观依据,是保障价格合理性的“防火墙”。

1.成本监审组织方式:依据《政府制定价格成本监审办法》,定价机关根据工作需要,可以委托价格主管部门或者有关部门开展成本监审部分工作,也可以通过政府购买服务等方式,委托或聘请专业机构或者人员参与成本监审工作。

2.成本监审实施程序:成本监审应当履行书面通知、资料初审、实地审核、意见告知、出具报告等程序。定价机关出具的书面通知中应当明确成本监审范围、监审形式、监审期间(成本审核会计年度期间),以及需要提供的资料和进行实地审核的要求等内容。定价机关在对成本监审程序、成本审核方法和标准等进行复核后,核定定价成本,出具成本监审报告。

3.成本监审核心内容:针对供水企业提交的成本报表、审计报告、产销量数据以及其他必要资料,政府价格主管部门通过形式和实质两方面的审核,核定准许成本,剔除不合理、无效的支出。形式审核重点是对提交的所有材料进行完备性与规范性审核,确保报表齐全、数据完整、无缺项漏项。实质审核包括合规性审核和合理性审核。

合规性审核判断企业运营是否符合法律法规和行业标准,重点关注水质与服务质量是否达标。对因管理不善或违规操作导致的成本(如罚款、超标排污费)应予以剔除。合理性审核是分析成本构成、核算方法、费用分摊标准是否合理,判断成本上涨是否源于真实有效的服务需求,是否存在因过度投资、人员冗余等导致的无效成本,并评估其是否达到法定或政策规定的调价标准。此外,还需统筹评估区域经济社会承受能力,预判调价对居民及企业生产的影响。

表2-1 成本监审所需材料

daf29d321c02bdf154337fa77614a507.png

注:资料来源《政府制定价格成本监审办法》(国家发展和改革委员会令第8号)

4.成本监审结果公示与异议处理:监审工作完成后,政府价格主管部门应向经营者送达《成本监审意见告知书》,告知经营者成本监审结论,成本核增、核减情况及理由,以及依法享有的陈述、申辩权利。经营者有异议的,应当自收到《成本监审意见告知书》之日起规定时间内向价格主管部门提出书面复审申请。价格主管部门根据集体审议结论或复审结论出具最终的成本监审报告并通过当地价格政务网站予以公开。成本监审公开的截至时间通常为举行水价调整听证会的当天。

表2-2 成本监审报告主要内容

df01d1e24cc7c604bbf6b2fe5b5e010b.png

(三) 拟定方案

拟定方案是调价程序的实质性环节,核心是政府价格主管部门根据成本监审结果,结合多重因素设计具体的调价方案。方案既要保障企业合理收益,又要兼顾社会公平与节水目标。

1.方案设计基本原则:定(调)价方案需遵循“补充成本、合理收益”、“分类分级定价”和“政府管控”三大原则。成本补偿原则确保调价后企业能够覆盖核定的合理成本并获得合理收益;分类分级定价原则要求严格区分居民、非居民、特种用水价格,并在同类用户中推行阶梯水价,通过价格杠杆有效引导节约用水,优化资源配置,强化政策导向作用。政府管控原则主要体现对定价权限、调价程序及供水服务质量的全面监管,确保定价过程合法合规,防止价格无序上涨。另外,在方案设计中必须同步设置对低收入或困难家庭的水费减免/补贴政策,切实缓解水价调整对基本民生的影响,维护社会公平。

2.方案设计考量因素:除成本监审结果外,定(调)价方案还需综合考虑六大因素:一是水资源稀缺程度,水资源禀赋差、依赖外调水的地区,可适当提高价格以引导节水;二是污水处理费调整情况,若同期污水处理费上调,需统筹考虑自来水价格调整幅度,避免叠加负担;三是周边区域自来水价格水平,保持与经济发展水平相近、水资源条件相似地区的价格衔接;四是通货膨胀水平,CPI涨幅较高时,适当降低调价幅度或延缓调价时间;五是行业发展需求,需为供水企业技术改造、水质提标等预留资金空间;六是社会舆情反馈,通过前期调研预判公众对调价的接受程度。

3.方案设计核心内容:完整的定(调)价方案应包括八大要素:一是调价的依据与必要性,引用政策文件与成本监审结果;二是拟调整的价格水平,明确各类用水的基准价格、阶梯价格或超定额加价标准;三是阶梯水量或定额标准,根据当地居民用水习惯、家庭人口结构等合理设定;四是执行时间与过渡期安排,如需设立过渡期,需明确过渡期的临时价格与执行期限;五是收入分配方案,说明调价增加的收入用途,如用于升级供水工艺、改善供水设施、提高供水水质、提升供水服务等;六是困难群体保障措施,明确减免范围、标准与资金来源,确保“公平负担”;七是节水激励措施,如对节水型器具使用者的优惠政策;八是风险评估与应对预案,预判可能出现的风险(如调价进度、应收账款回收等)并提出相应的应对措施。

(四) 组织听证

组织听证是保障公众知情权、参与权、表达权的法定程序。根据国家发展改革2018年修订的《政府制定价格听证办法》,“制定关系群众切身利益的公用事业价格、公益性服务价格和自然垄断经营的商品和服务价格等政府指导价、政府定价的价格水平,应当实行定价听证”。自来水价格调整必须举行价格听证会,广泛征求经营者、消费者和有关方面的意见,提高政府制定价格的民主性、科学性和透明度。

1.听证组织:听证由政府价格主管部门组织。政府价格主管部门可以通过政府购买服务等方式,由第三方机构参与定价听证的组织工作。听证会设听证人,由政府价格主管部门工作人员、定价机关工作人员,以及政府价格主管部门聘请的社会知名人士、专业人士担任。听证人不得少于三人。听证会参加人由消费者、经营者,与定价听证项目有关的其他利益相关方,相关领域的专家、学者等构成。听证会参加人的人数和人员的构成比例由政府价格主管部门根据听证项目的实际情况确定,其中消费者人数不得少于听证会参加人总数的五分之二。听证会参加人产生方式按照《政府制定价格听证办法》规定要求产生。

2.听证程序:首先应明确听证提起主体。定价机关提起定价听证时,应当向政府价格主管部门提交定价方案、与制定价格有关的定价成本监审报告或者成本调查报告,以及经营者按要求公开成本信息的情况、其他相关信息资料。听证会举行30日前和15日前,政府价格主管部门应当通过政府网站、新闻媒体向社会公告必要的定价听证事项。听证会应当在有三分之二以上听证会参加人出席且消费者人数不少于实际出席人数五分之二时举行;出席人数不足或者消费者人数不足的,听证会应当延期举行。定价机关应当在定价听证结束之日起一年内作出定价决定。定价机关作出定价决定后,应当通过政府网站、新闻媒体向社会公布定价决定和对听证会参加人主要意见的采纳情况及理由。

表2-3 听证公告事项

1e76bfd16cf5fa17878b57023b77da4c.png

注:资料来源《政府制定价格听证办法》(国家发展和改革委员会令 第21号)

(五) 启动调价

启动调价是调价程序的最后环节,核心是政府价格主管部门根据听证意见优化方案,履行合法性审查与集体审议程序后,报请同级政府审定,最终形成生效的调价决定。

1.合法性审查:政府价格主管部门需对修订后的方案开展合法性审查,重点核查五项内容:一是程序合法性,确认从企业申请到听证的各环节均符合法定要求;二是内容合法性,方案条款是否符合《价格法》《城镇供水价格管理办法》等法律法规;三是权限合法性,定价主体、调价幅度等是否在法定权限范围内;四是公平性,是否存在歧视性条款或不合理的交叉补贴;五是规范性,方案表述是否准确、要素是否齐全。合法性审查未通过的,需退回重新修改。

2.集体审议:合法性审查通过后,政府价格主管部门组织集体审议会议,审议人员包括价格主管部门领导、相关业务科室负责人、法制机构负责人及外聘专家。审议采用民主集中制原则,过半数以上审议人员同意方可通过。审议重点围绕方案的合理性、可行性、风险可控性等进行全面评估,对存在重大争议的问题,需进一步开展调研论证。

3.方案修改完善:政府价格主管部门以听证意见为核心依据,结合前期沟通情况,对初步方案进行修改完善。修改重点包括:一是调整阶梯水量或价格级差,回应消费者对基本用水保障的诉求;二是优化困难群体保障措施,扩大补贴范围或提高补贴标准;三是细化收入用途说明,增强资金使用的透明度;四是调整执行时间,避免与其他民生价格调整形成叠加影响。修改完成后,需形成《调价方案(修订稿)》及《听证意见和建议的采纳情况说明》。

4.政府审定与印发执行:政府价格主管部门将《调价方案(修订稿)》《合法性审查意见》《集体审议纪要》等材料报请同级政府审定。政府在收到材料后规定时间内完成审定,对符合要求的予以批准,并由价格主管部门印发调价文件,明确执行时间与具体要求;对不符合要求的,责成价格主管部门重新完善。调价文件需通过官方网站、新闻发布会等方式向社会公布,公布内容包括最终价格标准、执行时间、政策解读等。同时,供水企业需在营业厅、官方网站等渠道公示新价格标准,为用户提供查询服务。

三 我国自来水调价典型案例

(一 )广州市中心城区自来水价格调整

(2025年6月)

广州市是重要的国家中心城市,人口持续净流入,城镇化水平高,水资源丰富。2024年末常住人口达1897.8万人,比上年末增加15.1万人,增长0.8%,占全省比重14.85%。广州市自来水有限公司是广州市中心城区唯一的供水经营主体,2024年全年供水量达15.10亿立方米。截至2025年3月底,公司共拥有7家自来水厂,供水能力为505万立方米/日,市政管网长度9934公里,供水服务面积990平方公里,服务人口1143万人。

2024年5月9日,广州市发改委召开广州市中心城区自来水价格调整方案听证会,并在2025年4月27日印发《关于我市中心城区自来水价格改革有关问题的通知》(穗发改规字〔2025〕4号),确定自2025年6月1日起施行,有效期五年。广州市中心城区自来水价格执行新的调整价,适用范围为广州市自来水有限公司在广州市中心城区供水服务区域内供应的自来水价格(包括越秀区、荔湾区、天河区、海珠区、黄埔区、白云区、大学城区域等)。

1.调整背景

广州市现行自来水价格自2012年5月21日执行,虽在2020年启动调价,但因疫情原因自来水价格改革未如期出台,致使价格已超8年未作调整。在全国36个重点城市中,广州市居民生活用水价格排名第26位;非居民生活用水价格排名第17位;特种用水价格排名第7位。受宏观经济增长、供水建设投入、水资源费征收标准调整等多方面因素影响,城市供水成本已发生较大变化。近年广州市自来水公司供水业务亏损逐步扩大,从2020年的-4.47亿元扩大至2022年的-6.53亿元。为保障广州供水事业健康可持续发展,迫切需要建立起合理补偿、合理盈利,激励供水高质量发展的价格形成及动态调整机制。

2.调整过程

广州市发改委每3年开展一次成本监审工作。当剔除原水价格、水资源费(税)因素后,供水成本相比上一轮监管周期波动幅度超过20%时,由广州市自来水有限公司提出自来水价格调整书面建议,由市发展改革委结合各方意见建议综合评估后,启动调价工作,按程序报市政府同意后实施。累计幅度未达到20%时不调价,纳入下一自来水价格监管周期。

成本监审:2023年11月3日,广州市价格监测和成本调查中心公布了《广州市供水定价成本监审报告》,针对固定资产折旧、无形资产摊销、运行维护费等构成供水定价成本的关键要素,开展了成本监审。最终核定市自来水公司供水定价总成本36.85亿元(不含税);核定供水量15亿立方米,单位供水成本2.46元/立方米(不含税)。

组织听证:2024年4月3日,广州市发改委发布《广州市中心城区自来水价格改革方案(听证版)》,提出两套自来水价格调整方案供听证。两个方案的平均供水价格都是3.4元/立方米(含税),主要是居民和非居民对供水价格上涨的分担程度有所不同。针对本次中心城区自来水价格改革,广州市公开征求公众意见,并于2024年5月9日召开《方案》听证会。

听证会共设听证会参加人17名,包括:消费者12名、经营者1名、与定价听证项目有关的其他利益相关方1名、人大代表1名、政协委员1名、相关领域的专家学者1名。听证会上,17名参加人员均支持价格改革,其中9人赞成方案一,7人赞成方案二,1人支持价格调整意见,但因为涨幅问题未作出具体选择。

表3-1 广州市中心城区自来水价格变动情况表(单位:元/立方米)

1fc0c814040601dc7c67845381af0d5b.png

资料来源:《广州市中心城区自来水价格改革方案》

5月10日,根据广州市发改委公布的《<广州市发展和改革委关于公开举行中心城区自来水价格改革方案听证会暨征集听证会参加人和征求公众意见的公告>向社会公开征求意见的情况》显示,截止时间为5月3日,市民通过电子邮件和邮寄信件等方式共提出意见17次17条。意见建议涉及以下方面:建议完善居民阶梯水价制度;调价幅度要适当;关注城中村用水贵问题;需进一步评估定价成本的合理性。

5月14日,广州市发改委发布《广州市中心城区自来水价格改革方案听证会参加人主要意见采纳情况说明》,综合多方面因素,使确定实施的水价改革方案平均供水价格相对原拟定方案有所下降,共减少用户水费支出1.18亿元/年,努力实现调价幅度与居民、企业实际承受能力相匹配。

启动调价:2025年4月27日,广州市发改委印发《关于我市中心城区自来水价格改革有关问题的通知》(穗发改规字〔2025〕4号),确定自2025年6月1日起,广州市中心城区自来水价格将进行调整,有效期为五年,即居民生活用水第一、二、三阶梯价格调整为2.55元/立方米、3.82元/立方米、7.65元/立方米,并增设合表水价2.80元/立方米;非居民生活用水价格调整为4.40元/立方米;特种用水价调整为25元/立方米。对于低收入居民家庭、经市政府确定的其他特殊困难家庭或者人员以及烈士遗属及优抚对象,维持原自来水价格标准不变。具体为:每人每月用水量在7立方米以下(含7立方米)的居民生活用水按0.70元/立方米计收,超出部分按1.98元/立方米计收。

表3-2 广州市中心城区自来水价格表(单位:元/立方米)

073577479ac5ab1f9bd3e02088b3858e.png

同时,全面推行非居民用水(含特种用水)超定额(超计划)累进加价制度。非居民用户的单位用水量超出用水定额(通用值)或用水计划的,对超用部分实施累进加价。分档水量划分为“20%(含)以内的、20%至40%(含)、40%以上”3档,对每个档位实行不同的加价标准,以有效发挥价格杠杆的激励约束作用。

表3-3 非居民用水超定额(超计划)累进加价标准

2cf10b0688382d63835f15d801f908a0.png

(二) 南京市自来水价格调整

(2025年1月)

南京市是长三角经济核心区的重要区域中心城市,2024年末常住人口957.70万人。南京市水务集团目前运营7座水厂,供水服务区域基本覆盖主城区,供水人口超过700万人。2024年自来水供水总量7.28亿立方米。截至2025年3月末,水务集团管网长度为13,286公里,较上年同期末增加741公里。

2024年10月25日,南京市发改委在政务网发布《市发改委关于自来水价格调整与政策优化有关事项的通知》(宁发改价费字〔2024〕762号),按照政府制定价格相关规定,调整和优化了自来水价格政策。新的水价政策将于2025年1月1日起实施。本轮自来水价格调整优化涉及全市范围(包括主城六区、江北新区、六合区、浦口区、江宁区、溧水区、高淳区),按照“全市统筹,各供水区域协同”方式同步实施,南京市居民生活用水、非居民用水、特种用水到户价格同城同价。

1.调整背景

“十三五”以来,为全面提升城市供水品质,完善供水安全保障体系,南京市供水企业加大供水设施投资建设,城市供水成本发生了较大变化。然而现行自来水供水价格自2012年起实施至今,已12年未做调整。为落实国家和省规范城镇供水行业价格管理要求,理顺供水价格,建立健全“准许成本加合理收益”的价格机制,促进节约用水和保护水资源,提高供水安全和服务保障能力,促进供水行业健康、高质量、可持续发展,南京市启动了本轮自来水价格调整。

2.调整过程

2024年8月23日,南京市发改委在政务网发布了《南京市2021-2022年度6家供水企业供水定价成本监审结论》,对南京水务集团、江宁水务集团、浦口自来水公司等在内的6家供水企业进行了成本监审,并出具了成本监审结论:2021-2022期间,全市6家供水企业供水定价总成本为19.30亿元,核定供水总量为11.69亿立方米,单位供水定价成本为1.651元/立方米。

表3-4 南京市供水企业供水定价成本监审情况

7ca952e686b4a5270e30a02d728135ed.png

同日,南京市发改委发布了《关于南京市自来水价格调整与政策优化听证会公告》(第2号),明确将于2024年9月12日组织召开自来水价格调整与政策优化听证会,公布了听证会参加人员名单,涵盖了消费者、经营者、其他利益相关方、专家学者等在内的7个方面共27名人员以及此次听证方案要点(包括调整范围、调整原则、主城六区供水价格调整方案等)。

2024年9月12日,南京市发改委组织召开自来水价格调整与政策优化听证会。听证会上公布了《南京市自来水价格调整与政策优化听证方案》五个方面内容。根据方案,其中居民生活用水价格上调约27%,非居民用水价格上调约40%,特种用水价格上调约104%。

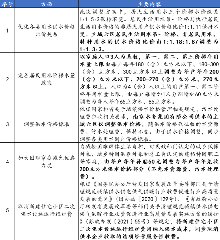
表3-5 南京市自来水价格调整主要内容

184d522d5fad3f2a7dfef02144a4c22c.png

2024年10月24日,南京市发改委印发《关于自来水价格调整与政策优化有关事项的通知》(宁发改价费字〔2024〕762号),确认调整自来水价格并自2025年1月1日起实施。其中,居民生活用水第一阶梯(含居民合表用户)、第二阶梯、第三阶梯供水价格分别调整为1.80元/立方米、2.70元/立方米、5.40元/立方米。执行居民生活用水价格的非居民用户供水价格调整为2.00元/立方米。非居民用水供水价格调整为2.34元/立方米。特种用水供水价格调整为5.40元/立方米。

表3-6 南京市自来水价格调整情况(单位:元/立方米)

49dd48a554dcd3d8211ae30e61cc9912.png

四 我国自来水调价趋势与优化建议

(一) 调价趋势

机制动态化:未来自来水调价将从“固定周期调整”向“周期调整+联动调整”相结合的动态机制转变。更多城市将建立原水价格与终端水价联动机制,增强价格对成本变化的响应速度。

定价精细化:分类定价体系将进一步细化,居民用水将考虑家庭人口、用水习惯等个性化因素,非居民用水将按行业用水效率实行差异化定价,特种用水将细分行业类型制定精准价格标准。

决策透明化:社会参与程度将持续提高,除法定听证外,成本公开、公众参与监审、线上征求意见等方式将常态化,价格形成过程的透明度与公信力不断增强。

目标多元化:调价将更加兼顾成本补偿、民生保障、节水减排、生态保护等多重目标,价格杠杆在水资源节约、水污染防治等领域的作用将进一步凸显。

(二 )优化建议

完善成本监审机制:一是建立全国统一的供水成本核算标准,明确原水、电力、折旧等成本项目的核算方法,避免区域间差异过大;二是强化对管网漏损率、固定资产折旧等关键指标的审核,对漏损率高于行业标准的企业,核减相应成本;三是推广“第三方监审+公众参与”模式,提高监审结果的客观性与公信力。

健全价格联动机制:一是统一联动机制设计标准,明确触发条件、调整公式、分摊比例等核心参数,增强可操作性;二是建立跨部门协调机制,原水价格调整前及时通报价格主管部门,为联动调整预留准备时间;三是完善价格下调机制,确保原水价格下降时终端水价同步降低,保障用户权益。

强化社会参与保障:一是优化听证参加人产生方式,提高低收入群体、老年人等弱势群体的代表比例;二是建立听证意见反馈闭环机制,对未采纳的意见需逐一说明理由,并通过官网向社会公开;三是开展价格政策解读,采用通俗易懂的语言向公众解释调价必要性、成本构成等内容,减少认知偏差。

精准落实保障措施:一是扩大保障范围,将低保边缘家庭、支出型困难家庭等纳入保障体系;二是创新保障方式,推行“免费用水+差额补贴+水费减免”相结合的多层次保障模式;三是建立保障资金稳定来源,明确财政补贴比例,确保政策落地见效。

加强绩效评估与监管:一是建立调价绩效评估体系,涵盖成本控制、水质改善、节水效果、用户满意度等指标;二是强化对调价资金使用的监管,确保资金专项用于管网改造、水质提升等规定用途;三是建立价格失信惩戒机制,对虚报成本、挪用调价资金的供水企业,依法予以处罚并纳入信用黑名单。


编辑:赵凡

  • 微信
  • QQ
  • 腾讯微博
  • 新浪微博

相关新闻

网友评论 人参与 | 条评论

版权声明: 凡注明来源为“中国水网/中国固废网/中国大气网“的所有内容,包括但不限于文字、图表、音频视频等,版权均属E20环境平台所有,如有转载,请注明来源和作者。E20环境平台保留责任追究的权利。
媒体合作请联系:李女士 010-88480317

010-88480329

news@e20.com.cn

Copyright © 2000-2020 https://www.h2o-china.com All rights reserved.

中国水网 版权所有